Bericht zur neuen Struktur des Organigramms der Abteilung Fußball
Einleitung
Im Rahmen einer strategischen Neuausrichtung wurde die Struktur der Abteilung Fußball überarbeitet. Ziel der Anpassung ist es, effizientere Abläufe zu schaffen, Verantwortlichkeiten klarer zu definieren und die sportliche sowie organisatorische Entwicklung nachhaltig zu fördern.
Gründe für die Umstrukturierung
- Optimierung interner Kommunikationswege
- Klare Zuweisung von Aufgaben und Kompetenzen
- Professionalisierung des sportlichen Betriebs
- Anpassung an wachsende Anforderungen im Trainings- und Spielbetrieb
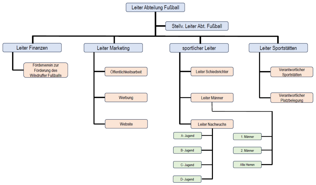
Organigramm

Vorteile der neuen Struktur
- Bessere Verzahnung zwischen sportlicher und organisatorischer Leitung
- Entlastung der einzelnen Funktionsträger
- Erhöhte Transparenz und bessere Nachvollziehbarkeit von Entscheidungen
- Förderung der Nachwuchsarbeit durch gezielte Zuständigkeiten
Ausblick
Die Umsetzung der neuen Struktur erfolgt schrittweise ab [Datum einfügen]. Eine Evaluation ist nach der ersten Saisonhälfte vorgesehen, um weitere Optimierungspotenziale zu identifizieren und die Wirksamkeit der Maßnahmen zu überprüfen.




